Aplastic anemia (AA) is a common clinical hematological disease, which is characterized by pancytopenia due to bone marrow hematopoietic failure. AA can be divided into severe AA (SAA) and non-severe AA (NSAA) based on disease severity. Anti-thymoglobulin (ATG)-based immunosuppressive treatment (IST) is recommended as the main first-line treatment for AA patients when stem cell transplantation is not available. The mechanism of AA has not been fully clarified. When considering role of the bone marrow microenvironment, current studies showed that the abnormal of quantity, function, and differentiation of mesenchymal stem cells (MSCs) were involved in the occurrence and development of AA, including the boost of adipocyte. Han, et al. [PMID: 35445952] found that the peripheral serum lipid profile may have great meaning in the differentiation diagnosis between transfusion-dependent non-severe AA and hypo- myelodysplastic syndrome (MDS), as well as in predicting their response to cyclosporine (CsA). Our previous study [PMID: 36192750] also revealed that the higher apolipoprotein-A is a potential prognostic biomarker for severe AA patients treated with ATG-based IST. However, the understanding of peripheral serum lipid metabolism may not fully represent the changes in bone marrow. Herein, we try to investigate the difference of lipid metabolomic profile between bone marrow and peripheral serum in SAA patients, and explore its meaning in predicting early IST response.
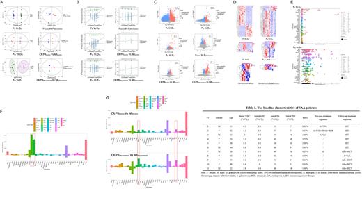
In this study, a total of 11 SAA patients and 15 age and sex matched healthy donors were enrolled. Among them, six SAA received ATG based IST (Table. 1). An orthogonal partial least-squares discrimination analysis (OPLS-DA) model was established to analyze the differences between the subgroups and overfitting was accessed by permutation test (Fig A, B). The following volcano map (Fig. C) and heat map (Fig. D) confirmed that there were differences in subgroups to a certain degree. To explain the difference, we firstly compared lipid metabolism profile between patients (P) and donors (D) in peripheral serum (ps) (P ps Vs D ps) and bone marrow (bm) serum (P bm Vs D bm), and found that the difference in bone marrow was more distinct than that in peripheral serum, which suggested bone marrow may be more reliable as clinical samples in studies (Fig. E). Secondly, bone marrow serum and peripheral serum (P bm Vs P ps) in SAA patients were compared, fatty acids were upregulated (Fig. F), which indicated that there may be hyperproduction or transport disorder of fatty acid in bone marrow than in peripheral serum. Thirdly, comparing patients' baseline bone marrow lipid metabolites with donors' bone marrow lipid metabolites and with patients' bone marrow after treatment respectively, and analyzing the intersections of differences in two comparison groups, there were 11 common different metabolites, including 4 sphingolipids, 2 glycerides, 2 glycerophospholipids, 2 glycolipids, and 1 steroid lipid. Pathway analysis illustrated those metabolites were involved mainly in metabolism of sphingolipid, glycerophospholipid and glycerophospholipid, indicating that IST may restore homeostasis of bone marrow by affecting those pathways. Finally, we compared the bone marrow serum lipidomics between the SAA patients achieved 3-months response (CR/PR) and no response (NR). The difference of lipid metabolism was reduced after 3 months, while the differences in glucuronolipid (GlcADG) and phosphatidylinositol (PI) were significantly increased (Fig. G).
In summary, difference of lipid metabolism between SAA and donors was more obvious in bone marrow, and the lipid metabolism process of bone marrow was less affected by external factors. IST may restore the homeostasis of lipid metabolism in the bone marrow by affecting metabolism of sphingolipid and glycerophospholipid, and GlcADG and PI may be used as new predictors for early IST response in SAA patients.
Disclosures
No relevant conflicts of interest to declare.
